手机版
English
学校主站
网站首页
学院概况
学院简介
现任领导
组织机构
学院部门
教师队伍
联系我们
监督举报
党团建设
党支部
分团委学生会
通知公告
资料下载
新闻资讯
学院新闻
学院公告
行业资讯
资料下载
专业设置
环境设计
建筑学
教学研究
教研活动
教务信息
科研信息
学生工作
学工动态
通知公告
资料下载
实践专栏
实践平台
创新创业
在线展厅
艺术创作
建筑设计
室内设计
景观设计
规划设计
教务信息
教学通知
规章制度
资料下载
首页
教学研究
教务信息
教学通知
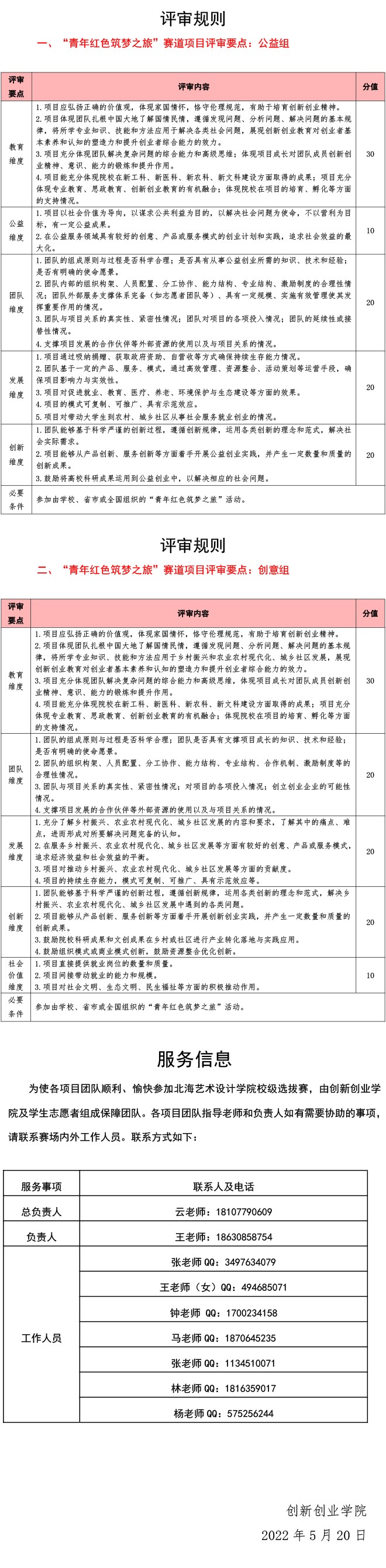
北海艺术设计学院第八届中国国际“互联网+”大学生创新创业大赛校级复赛入围名单公示与参赛通知
来源:教务处
责编: 王文刚
发布时间:2020-05-20
浏览量:
2625
上一篇:
关于举办第五届中国“互联网+”大学生创新创业大赛北海艺术设计学院 选拔赛的通知
下一篇:
关于做好2020-2021学年第一学期期末统考科目考试安排的通知